动态与观点
一、前言
【证监会正式核准的重组案例】2021年1月1日-1月15日,证监会正式核准了2起上市公司的重组,分别是上海宝钢包装股份有限公司(601968)和大连港股份有限公司(601880)吸收合并营口港务股份有限公司(600755)。
详见本案例研究摘要第二部分“2021年1月1日-1月15日取得核准的案例”。
【证监会审核动态】2021年1月1日-1月15日,证监未审核上市公司的重组。
【证监会不予核准的重组案例】2021年1月1日-1月15日,无披露不予核准的重组案例。
二、核准案例
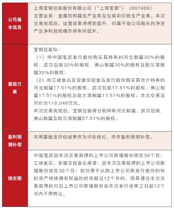
上海宝钢包装股份有限公司

【本次重组曾被证监会不予核准】中国证监会上市公司并购重组审核委员会(“并购重组委”)于2020年10月22日举行2020年第47次并购重组委会议,依法对上海宝钢的发行股份购买资产方案(“方案”)进行了审核。并购重组委认为,公司关于交易对手方最终出资人的披露不符合重组相关准则,信息披露不完整,不符合《上市公司重大资产重组管理办法》第四条的相关规定。11月初,重组委对公司本次发行股份购买资产作出不予核准的决定。2020年11月9日,公司召开第六届董事会第二次会议,同意继续推进本次交易,并审议通过了对重组方案进行调整的相关议案。
大连港股份有限公司

【被吸并方涉及未决诉讼和行政处罚】2019年7月1日,营口市应急管理局作出(营)应急罚[2019]F-008号《行政处罚决定书》,由于营口港机械分公司发生一起一人死亡、一人受伤的安全生产事故,违反了《安全生产法》,对营口港机械分公司作出罚款30万元的行政处罚。营口港机械分公司已缴纳完毕前述罚款。
2015年8月,昆仑国际就与营口港粮食分公司申请提货遭拒事宜向大连海事法院提起诉讼,要求营口港及营口港粮食分公司向其赔偿损失28,560万元及利息。2018年12月,大连海事法院判决营口港粮食分公司赔付昆仑国际货物短少损失5,045.57万元,及该款项自2015年8月20日起至实际给付之日止按中国人民银行同期贷款利率计算的利息与昆仑国际应付给营口港粮食分公司仓储费等费用2,588.40万元抵销后的差额。营口港对营口港粮食分公司应赔付的赔偿款项承担补充赔偿责任。营口港与昆仑国际均不服一审判决,于2019年1月向辽宁省高级人民法院提起上诉。辽宁省高级人民法院于2019年11月6日裁定撤销原判决,发回大连海事法院重审。截至本报告书签署日,上述案件尚在审理中。
【被吸并方存在受到证券交易所公开谴责或其他重大失信行为】2019年11月7日,因现场检查中发现营口港规范运作等方面存在问题,中国证券监督管理委员会辽宁监管局出具了《行政监管措施决定书》([2019]22号),对营口港采取责令整改措施的行政监管措施。2020年8月12日,因营口港务集团隐性非经营性占用营口港资金问题,上交所出具了《关于对营口港务股份有限公司控股股东营口港务集团有限公司予以通报批评的决定》([2020]76号),对营口港务集团予以通报批评。