动态与观点
- 引 言 -
为进一步规范私募基金行业高质量发展,保护投资者合法权益,中国证券投资基金业协会(以下简称基金业协会)拟对 2014 年 1 月发布的《私募投资基金管理人登记和基金备案办法(试行)》(简称《办法》)进行修订,并将名称修改为《私募投资基金登记备案办法》(以下简称《登记备案办法》)。
与基金业协会发布的《私募投资基金管理人登记和基金备案办法(试行)》《私募基金管理人登记须知》《私募基金登记备案相关问题解答》以及于2022年9年3日发布的《登记材料清单(2022版)》等自律规则相比,此次2022年12月30日发布的《私募投资基金登记备案办法(征求意见稿)》、《私募基金管理人登记指引第1号-基本经营要求(征求意见稿)》(简称《登记指引第1号》)、《私募基金管理人登记指引第2号-股东、合伙人、实际控制人(征求意见稿)》(简称《登记指引第2号》)、《私募基金管理人登记指引第3号-法定代表人、高级管理人员、执行事务合伙人及其委派代表(征求意见稿)》(简称《登记指引第3号》),就管理人的基本经营要求、出资人要求和高管人员要求等实践中问题比较集中、亟待明确的重要事项,通过“办法+指引”的方式,对现行碎片化的规则进行系统的整合、重构,并进一步细化了业务标准,适度提高了登记备案规范要求。
《登记备案办法》对登记相关制度进行了进一步丰富和完善,进一步明确登记备案的办理流程、时限和工作机制,已登记私募基金管理人进行实际控制人、第一大股东、法定代表人的重大事项变更时,同样也需要参照适用,本文将就对管理人出资人、实际控制人影响进行分析解读。
- 探 讨 -
规则体系框架图

出资人、实际控制人的要求
私募基金管理人出资人的基本要求
按照《登记备案办法》第九条的规定,有下列情形之一的,不得担任私募基金管理人的股东、实际控制人、合伙人:

上述条款内容,可以总结出,担任私募基金管理人的股东、实际控制人、合伙人的基本要求:①以合法自有资金出资;②内部治理结构、运营及财务状况符合要求;③具有相关经验且满足5年要求;④其他情形。
上述要求,主要是对以往实践经验及自律规范要求的整合,重点强调管理人的出资人、实际控制人专业经验及胜任能力的要求,其中专业经验是指具有从事资产管理、投资、相关产业等相关经验,对于在私募基金管理人从事销售岗、运营岗、行政岗等任职人员可以得知无法再担任管理人的出资人;实际控制人具体经验范围参考此次发布的《登记指引2号》的内容,下文已论述,此处不再赘述。
需要注意的是,《登记备案办法》适度提高了出资人相关工作经验年限要求,从3年提高至5年;这里并没有限制在“控股股东、实际控制人或主要出资人”,而是将对象扩大到“股东、实际控制人、合伙人”,从条款内容上看,应是包含全体股东/合伙人;另外,协会首次明确了管理人的股东和高管人员需要相挂钩的要求,此条最后内容,规定私募基金管理人的实际控制人为自然人的,除另有规定外应当担任私募基金管理人的法定代表人、高级管理人员或者执行事务合伙人及其委派代表。
另外,此条最后内容,规定私募基金管理人的实际控制人为自然人的,除另有规定外应当担任私募基金管理人的法定代表人、高级管理人员或者执行事务合伙人及其委派代表,可以看出,协会明确了管理人的股东和高管人需要相挂钩的要求。
实际控制人的特殊要求
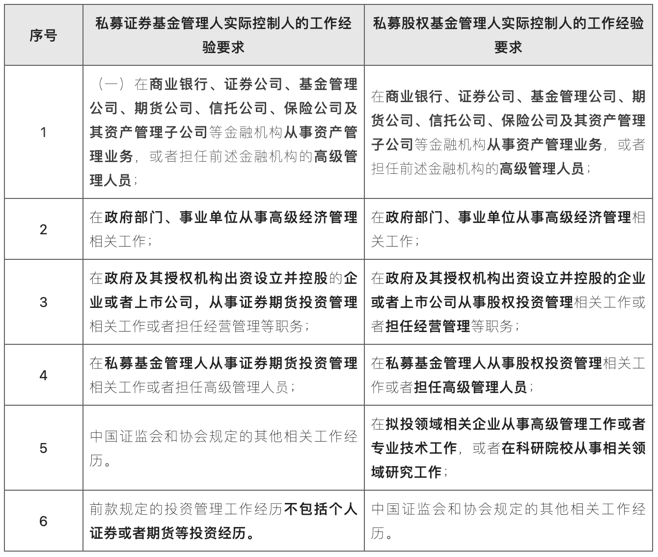
1、实际控制人工作经验的要求
此次基金业协会对私募证券基金管理人的实际控制人和私募股权基金管理人实际控制人的工作经验要求进行了明确的区分及列举,管理人实际控制人需要具备金融机构、私募管理人、政府部门、事业单位、政府及其授权机构出资设立并控股的企业或者上市公司从事相关资产管理工作或高级经济管理相关工作经验之一,再次重申不包括个人投资经历。
根据《登记指引2号》第九条、第十条,汇总如下:

2、实际控制人认定
《登记指引2号》第十一条、第十二条、第十三条、第十四条、第十五条、第十六条、第十七条、第十八条,整合了并进一步明确实际控制人认定的相关自律规则,具体包括公司实控认定、合伙企业实控认定、实控追溯要求、国资实控追溯、外资实控追溯、共同实际控制人、无实际控制人、变相转移实控权等。


需要注意的是,“国资实控追溯”和“外资实控追溯”,进一步提高了追溯的要求;另外根据《私募基金管理人登记须知》的规定,“实际控制人应一致追溯到最后自然人、国资控股企业或集体企业、上市公司、受国外金融监管部门监管的境外机构”,此次《登记备案办法》实际控制人追溯要求明确增加了“大学及研究院所等事业单位”和“社会团体法人”。
私募基金管理人控股股东、实际控制人普通合伙人或者主要出资人的负面清单
此条款通过设置负面清单的方式,重点防范“伪”私募、乱私募,严把行业入口关。
根据《登记备案办法》第十五条,有下列情形之一的,不得担任私募基金管理人,不得成为私募基金管理人的控股股东、实际控制人、普通合伙人或者主要出资人(是指持有私募基金管理人 25%以上股权或者财产份额的股东、合伙人):


另外,根据《登记指引2号》第八条,基金业协会具体列明了对于私募基金管理人及其控股股东、实际控制人、普通合伙人、主要出资人最近 3 年内协会加强核查的情形的,并可以视情况征询相关部门意见。
特殊股东要求
根据《登记指引2号》第三条、第五条、第六条的规定,基金业协会此处将“上市公司”、“金融机构”、“资管产品出资”、“冲突业务限制”特殊股东给予明确的指引及要求,具体内容如下:

出资稳定及架构要求
根据《登记备案办法》第二十条的规定,私募基金管理人应当保持资本充足,满足持续运营、业务发展和风险防范需要,私募基金管理人的股东、合伙人不得虚假出资或者抽逃出资。
私募基金管理人的控股股东、实际控制人、普通合伙人所持有的股权、财产份额或者实际控制权,除另有规定外自登记之日起 3 年内不得转让。
根据《登记指引2号》第二条的规定,私募基金管理人的出资架构应当简明、清晰、稳定,不存在层级过多、结构复杂等情形,无合理理由不得通过特殊目的载体设立两层及以上的嵌套架构,不得通过设立特殊目的载体等方式规避对股东、合伙人、实际控制人的财务、诚信和专业能力等相关要求。
需要注意的是,基金业协会首次明确了私募基金管理人的控股股东、实际控制人、普通合伙人所持有的股权、财产份额或者实际控制权,自登记之日起3年内不得转让。
而现行规则规定的是,在备案完成第一只基金产品前,不得进行法定代表人、控股股东或实际控制人的重大事项变更;不随意更换总经理、合规风控负责人等高管人员;此次新规由“备案完成第一只基金产品前”修改为“自登记之日起3年内不得转让”,对管理人出资稳定性提出了更加严格的要求。
- 结 语 -
除上述条款内容外,在管理人机构出资人层面,还需要注意此次新规要求“私募基金管理人实缴货币资本至少1000万的要求”,作为拟申请管理人登记机构或者申请出资人变更的管理人机构,需要注意出资人的出资能力问题,是否能够提供符合要求的出资能力证明材料。
- 本文作者 -


免责声明:本文仅为分享、交流、学习之目的,不代表999彩票律师事务所的法律意见或对法律的解读,任何组织或个人均不应以本文全部或部分内容作为决策依据,因此造成的后果将由行为人自行负责。