动态与观点
- 引 言 -
2022年上半年,最高人民法院在中国裁判文书上公布了一件案例。这件案例,可谓是将终结某国外知名图片销售公司(以下简称G公司)及其相关方在国内大规模版权诉讼的进程。那就是(2021)最高法民再355号“河南某蜂业有限公司与某天津图像技术有限公司侵害作品信息网络传播权纠纷案”(以下简称河南某蜂业再审案)。
这将改变过去法院十年来对此类案件的惯有裁判。
最高人民法院在该案中认为:本案证据无法认定G公司取得了涉案图片的著作权,相应地,某天津图像技术有限公司关于其享有涉案图片著作权的主张亦缺乏事实依据,其在本案中提出的相关诉讼请求不应予以支持。
这句话,不仅直接默认了国外图片公司对图片不享有著作权,也否定了G公司对国内代理商的维权授权。这简短的一句话,意味着境外图片销售商或其委托的国内代理商将无法直接以原告身份来起诉侵权者。而这背后是数千家国内企业遭受其指控并承担败诉所积累的代价,也有众多诉讼代理人为之不懈努力奋斗的成果。不可谓意义不重大深远。
本文主要从G版权系列案的基本情况、此类案件争议焦点及法院裁判意见、G版权系列案的主要问题等方面展开分析。
- 探 讨 -
一、G版权系列案的基本情况
G公司是美国一家很大的图片经销商,在全球经营多家图片销售网站。创作者、摄影者会将自己创作的图片/照片上传至其网站平台上,使用者向该平台支付使用费后,平台再支付版费给创作者/摄影者。创作者、摄影者保留图片的著作权。
国内一些企业在官网、微信公众号、产品宣传册等上擅自使用了该网站上的图片。(使用频率高的原因之一:各个互联网搜索引擎从各大平台抓取后,用户在搜索时候,很容易把这些图片当成是免费来使用)
就擅自使用图片/照片的侵权行为,按照中国著作权法规定,一般是著作权人或者被许可方来起诉。然而,擅自使用的数量非常多。
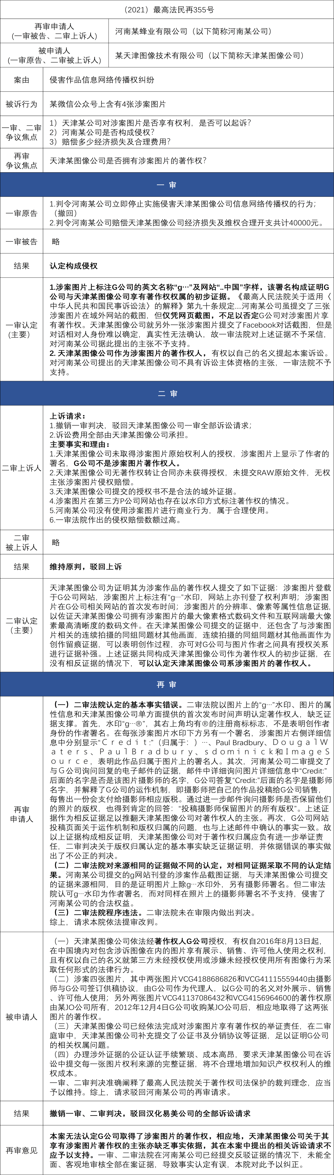
如果G公司网站图片的作者,单独一个一个来起诉国内侵权者,这维权成本无疑是巨大的;作者也不太愿意飘洋过海来起诉,且其中的沟通成本也极高。比如说,光一个授权书,就要经过多次认证公证才能被国内法院所认可。(见下图)

境外文件被国内法院认可所要办理的手续
因此,维权的启动,如果是以图片的作者来起诉,无意是繁琐且不便利的。于是,G公司与国内一些知名的图像视觉公司进行合作,开展维权。

注:表中信息,摘取判决书并编辑所得
二、此类案件争议焦点及法院裁判意见
此类案件的争议焦点

在G版权系列案件中,都不是作者以自己名义来起诉侵权者。而是国内授权代表以自己的名义来起诉,依据G公司的授权,G公司再依据作者的授权。
这一系列有关维权事项的授权是否被国内《著作权法》允许,是否突破《著作权法》的规定?这也是争议焦点。司法有两种观点。

法院的裁判意见
在2021年12月20日前,除了部分案件因为侵权行为固定有瑕疵导致未支持的以外,各地法院均认为G公司是作为涉案图片的著作权人,得到G公司授权的代理商有权起诉,最终判定使用者侵犯其著作权。
不过,在哈尔滨某软件开发有限公司与某华图像技术有限公司纠纷案中((2014)民提字第57号),一审法院认定构成著作权侵权,但二审法院(黑龙江省高级人民法院)认为某华图像技术有限公司的授权是有问题的,其作为起诉主体不适格,因此撤销一审判决并驳回某华图像技术有限公司的诉讼请求。
然而再审中,最高人民法院支持了某华图像技术有限公司的诉讼请求,撤销了一审、二审的判决,直接改判。本案是笔者找到的唯一一件二审法院(黑龙江省高级人民法院)没有认可G公司对涉案图片享有著作权以及图片经销商(国内代理商)作为著作权侵权的起诉主体的案件。最高院既之如此,各地法院的裁判一般也不会越过最高院的意见。
自此,借助最高院2014年的再审判决的东风,G公司的国内代理商在华发动大规模版权系列诉讼。十余年来,国内数千加企业遭受其索赔。
直到2021年12月20日,河南某蜂业再审案的出现,打破了局面。

最高人民法院的裁判变化
三、G版权系列案主要问题起诉资格
根据《著作权法》规定,有权提起著作权侵权诉讼的是著作权人或者与著作权有关的权利人。著作权人包括:(一)作者;(二)其他依照本法享有著作权的自然人、法人或者非法人组织。
在知识产权侵权审判实务中,除了权利人,被许可方也享有起诉权,但诉讼地位有所不同。许可一般分为三种:
1)独占许可。这种方式的被许可人可以单独向法院起诉。
2)排他许可。被许可人可以和权利人共同起诉,也可以在权利人不起诉的情况下,自行起诉。
3)普通许可。只有经过权利人明确授权,才可以提起诉讼。
那么,G版权系列纠纷案中,涉案图片的作者在网站上均声明保留著作权,也就是说,G公司既不是著作权人,也不是被许可人。G公司是不具有任何著作权实体权利的。G公司再授权国内代理商,国内代理商被授权的范围是否包括起诉权利呢?
人民法院出版社出版的《知识产权审判实务技能》给出了答案。该书第七章第一节第201页表述如下:
在当前的审判实践中,对于权利人不转让实体权利,仅转让诉讼权利的行为,人民法院不予认可。因此,如果原告是经权利人授权后以自己名义参加诉讼的,人民法院要注意审查原告取得的权利是否系实体上的知识产权。只有享有实体权利的被许可人才能以自己的名义提起诉讼,否则只能以许可人的名义提起诉讼。
从G版权系列案中的原告证据来看,G公司从作者手中得到的授权并非是实体授权。因此,国内代理商也无法从G公司得到任何著作权的实体权利。作为起诉原告,是有问题的。
河南某蜂业再审案是2021年12月底作出的判决,此时处于中美紧张之际。不管其中原因如何,河南某蜂业再审案的裁判,是回到中国著作权法律本身的规则裁。
- 结 语 -
笔者第一次接触G公司是在2014年5月,G公司的律师发函指控客户公司在德国的产品宣传图片涉嫌版权侵权,要求支付800欧元。就此事,笔者与国际营销部人员以及德国经销商共同应对。因事后,客户公司同意购买涉事图片,遂此事未再持续。但笔者一直关注“图片销售商是否能经授权代替著作权人来起诉”这一问题。
2014年10月9日,最高人民法院作出(2014)民申字第1372号判决书。2014年11月17日,最高人民法院作出(2014)民提字第57号民事判决书。这两份判决书,也均认可了G公司对涉案图片享有著作权,国内代理商根据其授权可以起诉。
但2021年12月20日,最高人民法院作出(2021)最高法民再355号民事判决书,该裁判认为,境外G公司从摄影者得到的授权不是实体性权利授权,也无法证明G公司的国内代理商也取得了相应著作权实体授权。此判决意义可谓深远,不仅认可了广大代理律师的抗辩意见,也对境外图片商的维权也提出了更高的挑战。
附件
河南某蜂业有限公司与某天津图像技术有限公司再审案判决书的摘要

- 本文作者 -

免责声明:本文仅为分享、交流、学习之目的,不代表999彩票律师事务所的法律意见或对法律的解读,任何组织或个人均不应以本文全部或部分内容作为决策依据,因此造成的后果将由行为人自行负责。