动态与观点
- 引 言 -
伴随着业务出海及全球化的浪潮,数据处理者如何在保证数据安全合规的前提下,实现不同法域之间的数据跨境流动,一直是各方所关注的重点问题。
2022年7月7日,国家互联网信息办公室(简称网信办)发布了《数据出境安全评估办法》(简称安全评估办法),该办法与近期发布的《个人信息出境标准合同(征求意见稿)》(简称标准合同文本)(2022年6月30日发布)以及《网络安全标准实践指南——个人信息跨境处理活动认证技术规范》(简称认证规范)(2022年6月24日发布),三者构成了中国数据出境的初步规范体系。
本文首先回顾并梳理《中华人民共和国网络安全法》(简称《网络安全法》)、《中华人民共和国数据安全法》(简称《数据安全法》)、《中华人民共和国个人信息保护法》(简称《个人信息保护法》)关于数据出境的相关规定,并简述《数据出境安全评估办法》核心内容。
- 探 讨 -
一、中国数据出境与合规立法回顾
在本次办法之前,《网络安全法》《数据安全法》《个人信息保护法》对中国的数据出境问题均有表述。首先回顾上述三部法律中有关中国数据出境问题的规定。

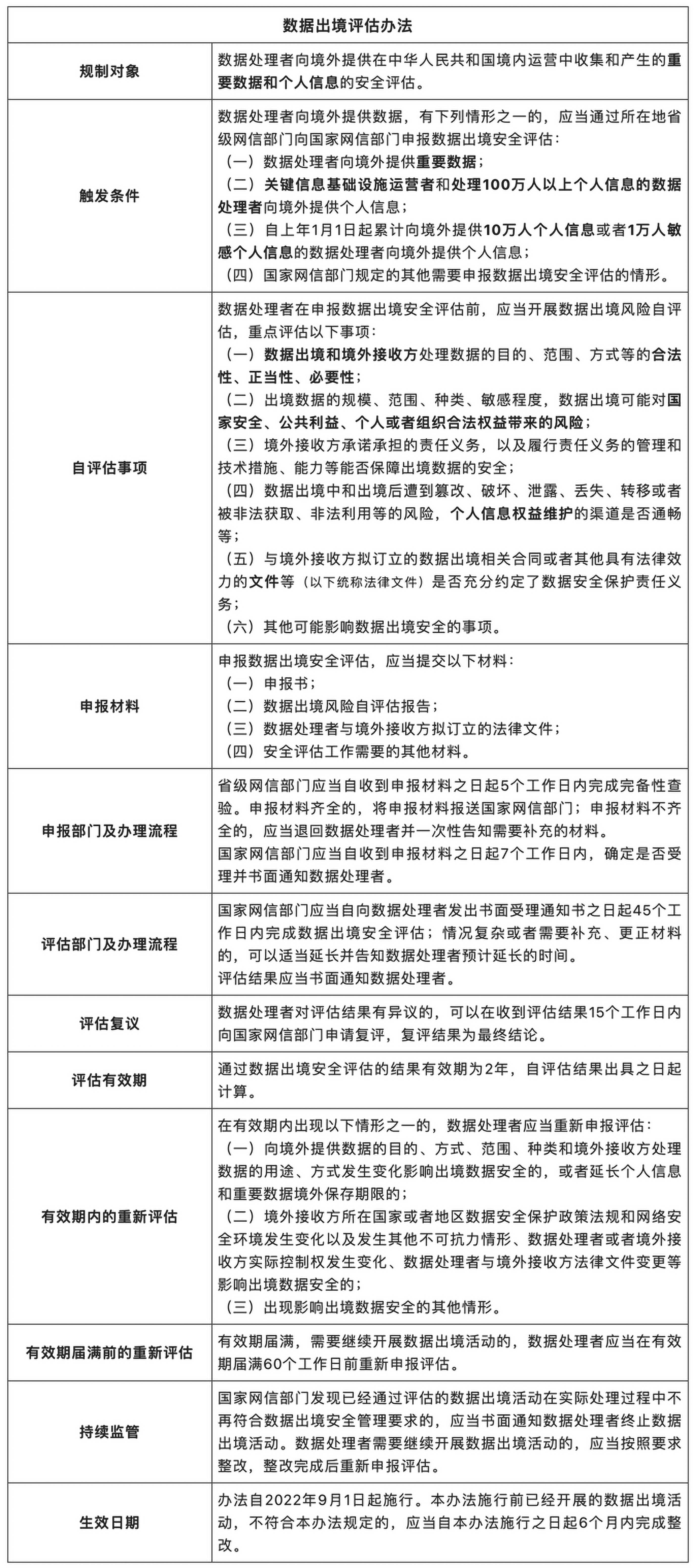
二、网信办《数据出境安全评估办法》简述
2022年7月7日,国家互联网信息办公室正式发布了《数据出境安全评估办法》,该办法将于2022年9月1日生效,并对于在此之前发生的数据出境活动设置六个月的整改期。
该办法所覆盖的数据类型包括重要数据和个人信息,其中,重要数据识别的原则和办法可依据本办法中的规定(办法第19条),同时可参考《数据安全法》《信息安全技术 重要数据识别指南(征求意见稿)》等相关条款。

- 结 语 -
党的十八大以来,党中央高度重视发展数字经济,随着《网络安全法》《数据安全法》《个人信息保护法》等法律的相继生效,我国逐步实现了数据领域的监管立法。
面对新的挑战,笔者将会持续关注数据合规方面的有关立法,为企业提供落地的合规评估和优化建议,协助企业深度参与数据市场。
因实务中数据跨境存在双向流动,下篇文章将结合欧盟《一般数据保护条例》(简称GDPR)及其指引所构建的数据出境规范体系进行比较,帮助企业了解上述两个重要法域间既有联系又有区别的两套数据出境体系。
- 本文作者 -



免责声明:本文仅为分享、交流、学习之目的,不代表999彩票律师事务所的法律意见或对法律的解读,任何组织或个人均不应以本文全部或部分内容作为决策依据,因此造成的后果将由行为人自行负责。