动态与观点
- 引 言 -
贸易合同履行过程中,不乏存在如下情形:合同签订后,按约先履行义务的一方发现合同相对方存在无法履约的风险。
出现此种情况,如果先履约一方仍然按原合同履约,可能面临对方无法履行而遭受损失的风险。
但如果先履约一方不按约履行,又可能构成违约,被对方起诉要求支付违约金。遇到这种两难境地,应该如何处理?不安抗辩权即是维护先履行一方合法权益的有效途径。
- 探 讨 -
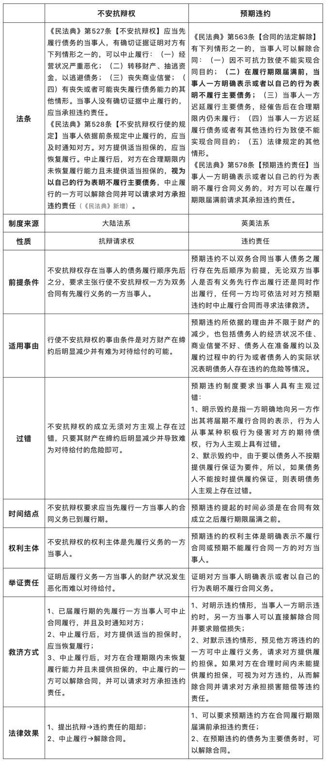
一、概念解析——不安抗辩权与预期违约
我国《民法典》第五百七十八条规定了预期违约责任,第五百二十七条规定了不安抗辩权。
不安抗辩权源于大陆法系的德国法,是指在双务合同中,负有先为给付义务的一方当事人,在有确切证据证明对方当事人已经丧失或可能丧失履行债务能力,或者到期后将不履行合同的情况下,有中止履行自己债务并在法定条件下依法定程序解除合同的权利。
预期违约源于英美法系,是指在履行期限届满前,当事人一方无正当理由明确表示不履行合同义务或者以自己的行为表明不履行合同义务的情形,在该种情形下,对方可以在履行期限届满之前要求其承担违约责任。
二者一并规定于我国《民法典》中,为平衡合同双方利益,防止合同欺诈,督促合同诚信履行一同发挥重要作用,但二者又存在差异,各有优势,具体对比解析如下:

二、以案释法——不安抗辩权行使条件的司法判定
不安抗辩权的成立须以当事人因双务合同互负债务,且各方债务存在先后履行顺序为前提。没有对价关系的互负债务,不发生不安抗辩权。
俞某与华A公司、魏某商品房买卖(预约)合同纠纷案
最高人民法院(2010)民一终字第13号民事判决书
最高人民法院认为,俞某主张不安抗辩权的理由是华A公司丧失商业信誉,依据是其与福州华A公司签订另一购房合同后,福州华A公司将合同约定的房屋设定抵押。
然而,福州华A公司与华A公司是两个不同的法人,以案外人违约为由在本案合同履行中行使不安抗辩权,不符合合同相对性原则。
根据《合同法》第68条的规定,俞某关于其行使不安抗辩权的主张,依据不足。《合同法》第69条规定了行使不安抗辩权的要件,即使俞某有权行使不安抗辩权,也应当及时通知对方。
但无证据证明俞某履行过通知义务。因此,俞某关于其行使不安抗辩权的主张,缺乏事实和法律依据,本院不予支持。
宓某、浮B物业公司房屋租赁合同纠纷二审民事判决书
山东省日照市中级人民法院(2020)鲁11民终1619号
法院认为,本案系租赁合同纠纷,浮B物业公司要求宓某支付租金有合同约定,是合同之债,而宓某要求浮B物业公司赔偿房屋被水浸泡的损失是侵权之债,双方并不存在互负债务,且该损失未经有效法律文书予以确认。
故宓某不具备行使不安抗辩权的条件,其拒付租金不属于行使不安抗辩权。
援引不安抗辩权的主体条件为当事人应为先履行方,合同未约定履行顺序且事实履行中履行顺序并非现实需要的,不宜适用不安抗辩权。
某投资公司诉某金属工具公司中外合资合同纠纷上诉案
最高人民法院(2021)最高法民申4134号
法院认为,《中华人民共和国合同法》第六十七条规定,当事人互负债务,有先后履行顺序,先履行一方未履行的,后履行一方有权拒绝其履行要求。先履行一方履行债务不符合约定的,后履行一方有权拒绝其相应的履行要求。
第六十八条规定,应当先履行债务的当事人,有确切证据证明对方有下列情形之一的,可以中止履行:(一)经营状况严重恶化;(二)转移财产、抽逃资金,以逃避债务;(三)丧失商业信誉;(四)有丧失或者可能丧失履行债务能力的其他情形。当事人没有确切证据中止履行的,应当承担违约责任。
据此可知,行使顺序履行抗辩权的前提是有先后履行顺序,行使不安抗辩权的前提是有确切证据证明对方有丧失或者可能丧失履行债务能力。
本案中,虽然案涉协议书、补充协议约定了张某的租金、承包金的支付义务和曾某等人的办理相关证照的义务,但并未约定履行顺序。仅就办理相关证照本身而言,也需一定程序与时间。
事实上,本案合同期限为6年,而张某至迟在履行合同半年时即出现明显违约,且当时并无确切证据证明曾某等人无法或者可能无法办理相关证照。故张某关于行使顺序履行抗辩权和不按抗辩权的主张缺乏事实及合同依据,无法支持。
此外,张某作为承包经营者应当及时了解在当地开办家庭旅馆的申报条件及注意事项,其在签订案涉协议书、补充协议时明知案涉房屋暨某旅馆尚未办理相关证照,应承担相应风险,一、二审法院认定张某就此存在过错并无不当。
不安抗辩权的成立须先履行义务一方需举证证明后履行义务一方有不能对待给付的现实危险,后履行方有丧失或者可能丧失履行债务能力的情形,一般来说主要有如下几种情形:
(1)经营状况严重恶化
艾某田、高某芹、艾某1、艾某2、艾某3与郑某波、刘某,磐石博仁医院买卖合同纠纷二审民事判决书
吉林省高级人民法院(2017)吉民终45号民事判决
法院认为,《中华人民共和国合同法》第六十八条规定:“应当先履行债务的当事人,有确切证据证明对方有下列情形之一的,可以中止履行:(一)经营状况严重恶化;(二)转移财产、抽逃资金,以逃避债务;(三)丧失商业信誉;(四)有丧失或者可能丧失履行债务能力的其他情形。当事人没有确切证据中止履行的,应当承担违约责任。”
郑某波、刘某在2016年2月5日向艾某田、高某芹、艾某1、艾某2、艾某3支付1800万元购买某医院款项后,发现某医院的账户被冻结及门诊部综合楼被人民法院查封后,中止支付剩余款项符合法律规定,并不构成违约,故该院对艾某田、高某芹、艾某1、艾某2、艾某3的该项抗辩主张不予支持。
(2) 转移财产、抽逃资金,以逃避债务
杨某与孔某甲、孔某乙、孔某丙等林业承包合同纠纷一案民事二审判决书
广东省阳江市中级人民法院(2021)粤17民终497号
法院认为:本案中,孔某甲、孔某乙、孔某丙、孔某丁主张合同约定杨某运输第5车后应支付余下松林尾款110000元,而杨某已运输第8车,其不支付尾款仍继续运输,可能导致松木尾款难以追收,故阻止杨某继续运输。
但孔某甲、孔某乙、孔某丙、孔某丁并未提供证据证明杨某存在上述法条规定的四种情形之一,而且运输松木是杨某砍伐后的后续工作,该行为不能认定为转移财产。
同时双方签订的《林木承包补充协议书》第四条约定“……余款110000元自甲方在进场砍伐松木时,运输完第五车松木后,如无发生其他阻碍纠纷,甲方需在三天内支付松木尾款110000元。如甲方不能如约在三天内支付松木尾款,则需要按总额15万元整的20%计算违约费用支付给乙方、丙方、丁方三方,甲方在支付松木尾款期间,乙方、丙方、丁方三方不得以任何理由要求甲方停止砍伐松木或者阻碍甲方运输松木”。
按该约定,杨某运输第5车后开始支付松木尾款,并且该付款时间为3天,这3天内孔某甲、孔某乙、孔某丙、孔某丁不得阻止杨某进行运输。
故孔某甲、孔某乙、孔某丙、孔某丁在合同约定的付款期间内阻止杨某运输,不符合上述法条规定的行使不安抗辩权的条件,其不当阻止行为构成违约,应承担违约责任。
(3)丧失商业信誉
某厨卫电器公司商标使用许可合同纠纷再审民事判决书
最高人民法院(2019)最高法民再140号
法院认为:据此,本案中,某厨卫电器公司以桑某公司丧失商业信誉为由行使不安抗辩权,首先应当提交确切证据证明桑某公司已经丧失商业信誉,但丧失商业信誉并非一般的违约行为,而是指双务合同中的后履行方当事人存在多次不履行、不按时履行或者长期没有能力履行合同约定的义务,从而导致社会公众对其经济能力、信用状况等产生负面评价的情形。
本合同履行中,桑某公司虽然存在许可其他公司使用涉案商标生产涉案合同约定的相关产品、未将涉案合同向商标局备案的违约行为。但仅依上述违约行为并不能必然导致桑某公司丧失商业信誉。
且桑某公司在本合同中与某厨卫电器公司支付商标使用费对应履行的主要合同义务为许可某厨卫电器公司使用其桑乐标识及涉案两注册商标,桑某公司已经履行了该主要合同义务,并非不能履行或没有履行合同主要义务的能力。
因此,在某厨卫电器公司不能提交确切证据证明桑某公司丧失商业信誉,不能相应履行涉案合同义务的情况下,某厨卫电器公司行使不安抗辩权缺乏合法依据,由此某厨卫电器公司是否履行了通知义务也因此而失去实际意义,二审法院不再审查。
行使不安抗辩权的法律效果为违约责任的阻却:先履行义务一方可以暂时中止履行,不承担逾期履行的违约责任;先履行义务一方行使不安抗辩权后,后履行义务一方未能在合理期限内提供适当担保或者未能恢复履行能力的,先履行义务一方可以行使合同解除权。
李某、某置业有限公司等房屋买卖合同纠纷
最高人民法院(2021)最高法民申5381号民事裁定书
裁判要旨:合同一方当事人在合同履行中根本违约,合同相对方行使不安抗辩权而中止履行合同的情形,不构成违约。
守约方向违约方行使不安抗辩权并催告违约方履行后,违约方仍未履行导致合同目的不能实现的情况下,守约方取得合同法定解除权。
法院认为:李某与某置业有限公司签订了《酒店定向建设协议书》。经一、二审审理、释明及当事人确认,该协议应当认定为房屋买卖合同,系双方真实意思表示,不违反法律、行政法规的强制性规定,应属合法有效。
双方的主要合同义务为:某置业有限公司向李某交付商品房14000平方米,李某以每平方米6000元的价格,应支付的购房款总金额为8400万元。某置业有限公司确保李某取得案涉合同项下房产的所有权及相关权利。
合同签订后,自2014年8月4日至2015年1月16日,李某共向某置业有限公司支付4150万元。后因案涉工程停滞,李某一方主张行使不安抗辩权,拒绝支付后续应付款项2850万元。
对此,一、二审法院经审理均认为某置业有限公司未能在合同约定的期限内取得建设和销售手续,并完成综合验收向李某交付涉案房产,已构成违约,李某的不安抗辩权主张具有事实和法律依据并予以支持,李某申请再审并不否定此点,某置业有限公司答辩意见中亦对此不持异议,故本院对此予以确认。
李某一审起诉时基于某置业有限公司的违约行为请求解除合同,系行使《中华人民共和国合同法》第九十四条规定的法定解除权。
二审认定,作为守约方李某向某置业有限公司行使不安抗辩权并催告某置业有限公司履行后,某置业有限公司仍未履行导致合同目的不能实现的情况下,李某依法取得合同法定解除权,于法有据,本院予以确认。
行使不安抗辩权人的义务——通知
某投资公司诉某金属工具公司中外合资合同纠纷上诉案
最高人民法院(2002)民四终字第3号民事判决书(公报案例)
裁判要旨:当事人行使不安抗辩权,应当先履行债务的当事人行使不安抗辩权首先要有确切证据证明对方存在法定的几种有丧失或者可能丧失履行债务能力的情形,其次要尽及时通知对方的义务。
法院认为:根据合同法第六十八条、第六十九条有关不安抗辩的规定,应当先履行债务的当事人行使不安抗辩权首先要有确切证据证明对方存在法定的几种有丧失或者可能丧失履行债务能力的情形,其次要尽及时通知对方的义务。
而本案中某投资公司与某金属工具公司并不存在谁先履行债务的问题,某投资公司也没有通知某金属工具公司要中止履行合资合同,因此不符合合同法有关不安抗辩的规定。
同时,某金属工具公司已将作为出资的设备和房产交合资公司实际使用,只有少部分房产未办理过户手续,其履行了主要债务而不是不履行主要债务,因此,也不符合合同法第九十四条对预期违约的规定。
故某投资公司上诉提出其不按约投入第四期、第五期资金是一种预期违约,属行使不安抗辩,因而可以免责的理由不能成立,本院不予支持。
- 结 语 -
1、不安抗辩权的成立条件:
1.1 基于同一双务合同,且双方当事人互负债务;
1.2 当事人对于合同义务有先后履行顺序,享有不安抗辩权之人为先履行义务,且先履行义务一方当事人所负债务履行期限已届满;
1.3 先履行一方须有确切证据证明后履行一方有法律所规定的不能对待给付的危险的情形。
2、不安抗辩权的行使要点:
2.1 当事人须有确切证据证明对方存在经营状况严重恶化;转移财产、抽逃资金,以逃避债务;丧失商业信誉;有丧失或者可能丧失履行债务能力的其他情形;
2.2 不安抗辩权的行使应当以通知方式作出,关于通知的方式,可以采用口头方式也可以采用书面形式,但必须有效达到对方。应注意的是,行使不安抗辩权,通知的内容应包含主张不安抗辩权的事实与理由和中止履行两部分内容,如果仅仅表达了中止履行的意思,没有表达行使不安抗辩权的事实与理由,有不被认定为是行使不安抗辩权的风险。
- 本文作者 -

免责声明:本文仅为分享、交流、学习之目的,不代表999彩票律师事务所的法律意见或对法律的解读,任何组织或个人均不应以本文全部或部分内容作为决策依据,因此造成的后果将由行为人自行负责。