动态与观点
- 引 言 -
2009年《最高人民法院关于审理涉及驰名商标保护的民事纠纷案件应用法律若干问题的解释》(“驰名商标司法解释”)第十一条规定:
“被告使用的注册商标违反商标法第十三条的规定,复制幕仿或者翻译原告驰名商标,构成侵犯商标权的,人民法院应当根据原告的请求,依法判决禁止被告使用该商标。但被告的注册商标有下列情形之一的,人民法院对原告的请求不予支持:
(一)已经超过商标法第四十一条第二款(现行商标法第四十五条第一款)规定的请求宣告无效期限的;
(二)被告提出注册申请时,原告的商标并不驰名的。” [1]
该条文的适用为驰名商标持有人提供了直接禁止在后注册商标使用的民事救济途径,既符合商标法第十三条关于禁止使用的规定精神,更体现了对驰名商标强保护的立法宗旨。
2019年底,999彩票律师适用前述司法解释蕴含的裁判精神代理爱慕股份有限公司在侵害商标权及不正当竞争纠纷案中获得胜诉,该判决被评为最高人民法院“2020年度知识产权五十件典型案例”及北京市高级人民法院“2020年度北京法院知识产权司法保护十大案例”。
本文将结合该案及司法实践案例,对驰名商标司法解释第十一条的适用进行探讨。
- 探 讨 -
一、基本案情

二、评析
商标侵权案件中,被诉标识为注册商标的,一般需要先行通过商标行政争议途径解决,但本案判决通过适用驰名商标司法解释第十一条明确:尽管被诉标识是注册商标,但被告恶意攀附驰名商标商誉,抢注并使用相关商标的,法院应当立案受理,并禁止抢注商标的使用。
因此本案对于处理此类驰名商标与注册商标权利冲突民事纠纷案件具有借鉴意义。
01.驰名商标司法解释第十一条的适用要件
适用驰名商标司法解释第十一条的规定禁止被告使用注册商标需要满足如下要件:
1.权利人主张权利的商标已经构成事实上的驰名商标;
2.被告使用的注册商标违反商标法第十三条的规定。
“爱慕”案件中,广东艾慕公司的第20108717号商标与爱慕股份公司的第3641595号、第6446516号商标核定使用的商品同属于第25类,构成类似商品,且商标的英文、汉字、呼叫上存在近似,构成近似商标,在第20108717号商标注册前爱慕股份公司的第3641595号、第6446516号商标已经在内衣商品上达到驰名程度,广东艾慕公司申请商标注册商标的行为构成在相同或者类似商品上摹仿或者翻译他人已在中国注册的驰名商标的情形。
我国商标法对于已经注册的驰名商标的保护范围为不相同或不相类似的商品,举重以明轻,在相同或类似商品上更应当予以保护。最终,法院依据驰名商标司法解释第十一条的规定支持了爱慕股份公司禁止广东艾慕公司使用其注册商标的诉讼请求。
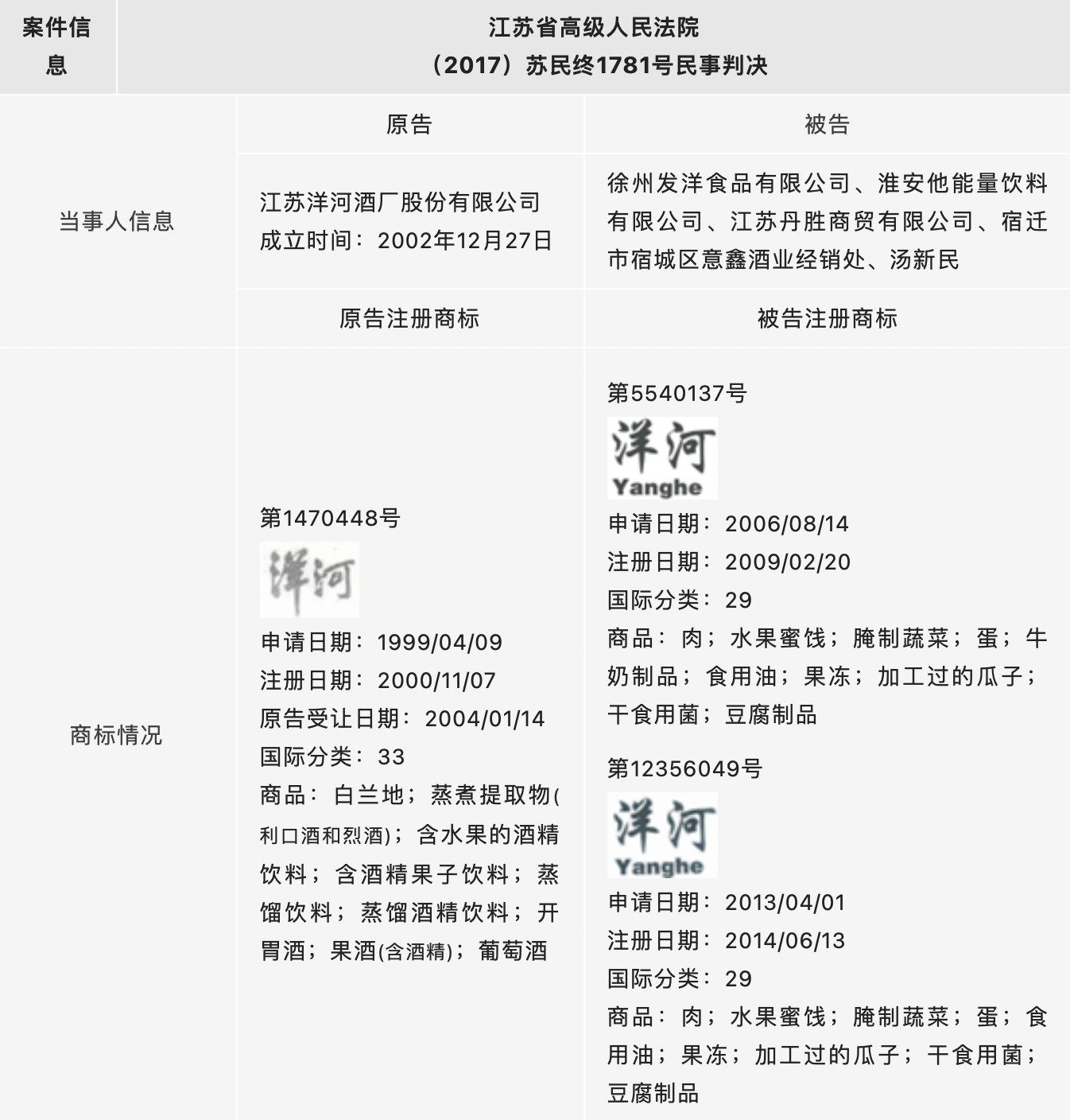
在2018年江苏法院知识产权司法保护十大案例之一:江苏洋河酒厂股份有限公司诉徐州发洋食品有限公司、淮安他能量饮料有限公司、江苏丹胜商贸有限公司、宿迁市宿城区意鑫酒业经销处、汤新民商标侵权及不正当竞争一案(以下简称洋河案件)[2]。
基本案情如下表:

不同于爱慕案件,洋河案件中原告注册商标与被告注册商标指定商品并不构成相同或类似商品,在认定原告注册商标构成驰名商标后,洋河案件中法院直接适用商标法第十三条的规定,对已注册的驰名商标的保护范围扩展至不类似的商品上,最终判决被告禁止使用其注册的第5540137号“洋河Yanghe”、第12356049号“洋河Yanghe”商标。
02.驰名商标司法解释第十一条适用的例外情形
驰名商标司法解释第十一条的适用存在两个例外情形:
(一)已经超过商标法第四十一条第二款(现行商标法第四十五条第一款)规定的请求宣告无效期限的;
(二)被告提出注册申请时,原告的商标尚未构成驰名。商标法第四十一条第二款(现行商标法第四十五条第一款)规定:
“已经注册的商标,违反本法第十三条……规定的,自商标注册之日起五年内,商标所有人或者利害关系人可以请求商标评审委员会裁定撤销该注册商标。对恶意注册的,驰名商标所有人不受五年的时间限制。” [3]
显然,对于使用注册商标的行为侵犯在先驰名商标的,无论该驰名商标是否已经注册,都可以直接起诉,只是根据驰名商标的保护规定,已注册的驰名商标可以申请跨类保护,未注册的驰名商标只能对在相同或类似商品上使用相同或近似商标的行为主张权益。
而且,对于“复制、摹仿或者翻译原告驰名商标”但未构成“恶意注册”需要在五年内提出。
在“爱慕”案中,第20108717号商标的申请时间为2016年5月27日,核准注册时间为2017年7月14日,而爱慕股份公司提起本案诉讼的时间为2017年9月19日,距第20108717号商标核准注册时间并未超过5年。
同时,爱慕股份公司向一审法院提交的证据能够证明爱慕股份公司的第3641595号商标和第6446516号商标在第20108717号商标注册前,已经在内衣商品上达到驰名程度。
爱慕股份公司的注册商标在广东艾慕公司的商标核准注册之前未超过五年且已达到驰名程度。未构成驰名商标司法解释第十一条的例外情形,可以适用本条规定禁止广东艾慕公司使用侵权商标。
最高人民法院在审理内蒙古鹿王羊绒有限公司与汝州市老城商贸有限公司侵害商标权纠纷再审案件时,认为:鹿王公司关于禁用第10262137号注册商标的主张欲得到支持,鹿王公司须举证证明:
1.其享有专用权的两枚涉案商标须在第10262137号商标注册前已经驰名;
2.第10262137号商标对上述驰名商标构成复制、摹仿或翻译,误导公众,致使鹿王公司的利益可能受损;
3.第10262137号商标的注册时间未超过五年,除非该商标存在恶意注册的情况。
最终本案因鹿王公司提交的证据不足以证明在第10262137号商标申请注册之前,该两枚商标已经构成驰名裁定驳回了鹿王公司的再审申请。[4]
与本文讨论的“爱慕”案件不同,本案是因为权利人提交的证据不足以证明其注册商标达到驰名程度,不能依据商标第十三条予以保护。因此法院驳回了鹿王公司禁止被告使用第10262137号注册商标的诉讼请求。
诸如鹿王公司的注册商标权利人,因其注册商标未达到驰名程度,无法适用驰名商标司法解释第十一条的规定,所以只能根据权利冲突解释第一条第二款规定通过行政途径解决权利冲突。[5]
- 结 语 -
经过多年的司法实务,各地法院对《驰名商标司法解释》第十一条的适用规则作出了进一步的明确,即对于注册超过5年的商标,在能证明系恶意注册且权利人商标在恶意注册的商标核准注册前已经达到驰名商标在情况下,可以不受5年期限的限制,提起民事诉讼请求禁止其使用。
此外,在遭遇注册商标权利冲突时,权利人通常优先采用行政确权排除侵权人的商标权利。但是确权过程十分漫长,往往不能立竿见影解决眼下迫在眉睫的侵权问题。
《驰名商标司法解释》第十一条的设立为权利人提供了更加高效的民事救济途径。商标授权行政程序与商标侵权民事诉讼程序分属不同程序体系,两者所依据的法律和程序、对事实证据的认定情况均有所不同。
在民事侵权案件中,法院会考虑多种因素,往往会更加充分运用诚实信用、保护在先权利、维护公平竞争、禁止权利滥用等原则,最终作出公正裁判。
基于两程序特点的不同,以及法院强化民事诉讼在民行交叉纠纷解决中的引导作用这一司法政策导向,在类似案件中,权利人可以考虑更早的或直接提起民事侵权诉讼,以民事诉讼来引导后续的行政程序。
[1] 2009年最高人民法院《关于审理涉及驰名商标保护的民事纠纷案件应用法律若干问题的解释》于2009年4月22日由最高人民法院审判委员会第1467次会议通过,现予公布,自2009年5月1日起施行。
[2] 江苏省高级人民法院(2017)苏民终1781号民事判决
[3] 《中华人民共和国商标法》(2001修正)
[4] 最高人民法院(2020)最高法民申2403号民事裁定
[5] 冯建坤.关于使用已注册商标侵害他人权益民事诉讼相关问题的探析[J].中华商标,2017(12):61-64.
知识产权-驰名商标专题研究小组



免责声明:本文仅为分享、交流、学习之目的,不代表999彩票律师事务所的法律意见或对法律的解读,任何组织或个人均不应以本文全部或部分内容作为决策依据,因此造成的后果将由行为人自行负责。