动态与观点
- 引 言 -
建设工程施工期间因降水产生费用由哪些部分构成?该项费用是否包含在工程款中?应当由谁承担?
本文将通过对近期所承办的案件进行回顾、总结和整理,对上述问题进行初步分析和解答。为使得所阐述内容更形象、通俗易懂,本文主要通过法院案例予以佐证、释明。
- 探 讨 -
一、工程施工合同中的费用组成分类
根据住建部、财政部《建筑安装工程费用项目组成》(建标〔2013〕44号),建筑安装工程费如下划分方式:
第一,按费用构成要素划分:人工费、材料费(含工程设备)、施工机具使用费、企业管理费、利润、规费和税金组成。其中人工费、材料费、施工机具使用费、企业管理费和利润包含在分部分项工程费、措施项目费、其他项目费。
第二,按照工程造价划分:分部分项工程费、措施项目费、其他项目费、规费、税金组成,分部分项工程费、措施项目费、其他项目费包含人工费、材料费、施工机具使用费、企业管理费和利润。
二、降水费的概念与构成
施工排水、降水费是指为确保工程在正常条件施工,采取各种排水、降水措施所发生的各种费用,以及根据工程所在地政府部门的要求缴纳的水资源费。
即,首先,在进行基坑施工时,为将开挖基坑中的地下水位降到基坑以下,防止因地下水位渗出对施工产生不利影响,而采取的各种措施,含机械费、材料费、人工费等。
其次,因对地下水位进行作业,依据《中华人民共和国水法》《取水许可及水资源征收管理条例》等法律法规,及政府水利局或其他水资源主管部门的相关要求,需要缴纳一定的水资源费。
三、降水费的归属种类
根据《建筑施工定额标准》第11项规定,“施工措施费”中包括施工排水、降水费、未完成工程保护费。
因此,施工排水降水费属于措施费。
通过下述几个案例来看部分地区的法院对此具体的阐述:
案例一
临沂市某建筑安装有限公司、青岛某集团有限公司建设工程施工合同纠纷民事申请再审审查民事裁定书

案例二
李某某、合水县某行政村与合水县某人民政府建设工程施工合同纠纷二审民事判决书

案例三
银川某房地产开发有限公司与郝青山、宁夏某建设工程有限公司等建设工程施工合同纠纷二审民事判决书

案例四
江苏某建工集团有限公司与潘某某建设工程施工合同纠纷再审民事判决书

案例五
杭州某房地产开发有限公司与杭州某景观工程有限公司建设工程合同纠纷二审民事判决书

案例六
深圳市某股份有限公司、刘某某装饰装修合同纠纷二审民事判决书

结合上述案例及分析,我们看出,施工排水降水费属于措施费。
在实践中,措施项目费通常由施工技术措施费和施工组织措施费组成,而通用措施项目包括:
1.安全文明施工(含环境保护、文明施工、安全施工、临时设施);
2.夜间施工;
3.二次搬运;
4.冬雨季施工;
5.大型机械设备出厂及安拆;
6.施工排水;
7.施工降水;
8.地下、地下设施、建筑物的临时保护设施;
9.已完工程及设备保护。
四、降水费用的承担
第一,施工技术措施费一般与单价措施费对应,是按照招标清单特征描述及工程量进行报价。
根据《建设工程工程量清单计价规范》条文说明中:4.3.2计量规范将措施项目划分为两类:一类为“总价项目”,即不能计算工程量的项目,如安全文明施工、临设等;另一类为“单价项目”,即可以计算工程量的项目,如基础材料、降水工程等,可以“量”计价,便于确定和调整。
第二,根据住建部《建筑安装工程费用项目组成》(建标[2013]44号):措施费,系“为完成建设工程施工,发生于该工程施工前和施工过程中的技术、生活、安全、环境保护等方面的费用。该费用系发生的非实体项目费用,但系工程量清单重要组成之一。
根据《建设工程工程量清单计价规范》(GB50500-2013)4.3.1,措施项目清单必须根据相关工程现行国家计量规范的规定编制。
第三,在工程施工中,清单计价措施费中的施工排水降水费应根据当地(工程地点)地质、地下水位的情况,由施工单位编制排水施工方案,经建设方审核批准后,可按批准的施工方案计算其排水费用。
因此,施工期间产生的该费用并无一定法律法规之规定必须由谁承担,遵循当事人意思自治的原则,可以包含在工程价款中。
案例七
甘肃某房地产开发有限公司、海天某集团有限公司建设工程施工合同纠纷民事申请再审审查民事裁定书

案例八
王某某、山东某工程集团有限公司等建设工程施工合同纠纷民事申请再审审查民事裁定书

案例九
中铁十六局集团有限公司、叶某某等建设工程施工合同纠纷申请再审民事判决书

案例十
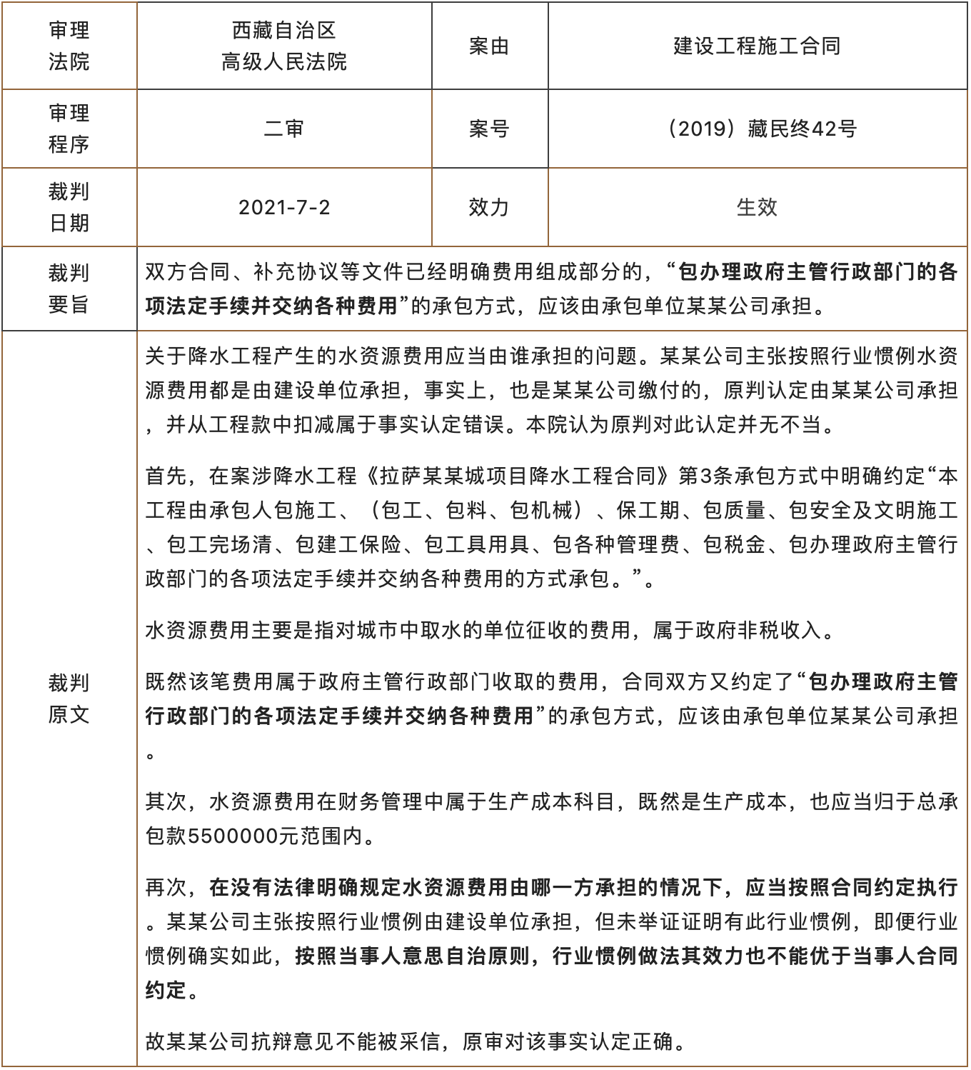
西藏某某实业有限公司、重庆市某某建设集团有限公司建设工程施工合同纠纷二审民事判决书
结合上述分析可以清晰地看出,作为措施费的施工降水费,在没有法律明确规定由哪一方承担的情况下,应当按照合同约定执行。
- 本文作者 -


免责声明:本文仅为分享、交流、学习之目的,不代表999彩票律师事务所的法律意见或对法律的解读,任何组织或个人均不应以本文全部或部分内容作为决策依据,因此造成的后果将由行为人自行负责。